1.掌握增量調制編譯碼的基本原理,并理解實驗電路的工作過程。
2.了解不同速率的編譯碼,以及低速率編譯碼時的輸出波形。
二、實驗電路工作原理
1.增量調制的編碼實驗
(一)電路組成
圖7-1是增量調制編碼器實驗結構框圖, 圖7-4是電原理圖。

圖7-1 增量調制編碼器實驗結構框圖
(二)電路工作原理
1.增量調制的工作原理
增量調制編碼每次取樣只編一位碼,這一位編碼不是表示信號抽樣值的大小,而是表示抽樣幅度的增量,即采用一位二進制數碼“1”或“0”來表示信號在抽樣時刻的值相對于前一個抽樣時刻的值是增大還在減小,增大則輸出“1”碼,減小則輸出“0”碼。輸出的“1”、“0”只是表示信號相對于前一個時刻的增減,不表示信號的幅值。
2.大規模集成電路MC34115芯片功能引腳介紹略,詳見所附光盤MC34115芯片。
3.編碼電路的工作過程
由圖7-2可知,輸入的音頻信號,經過發送通道電路輸出到電解電容E201,經過耦合至MC34115的模擬信號輸入端,第1引腳,因為本實驗是編碼工作方式。因此,置高電平給U201(MC34115)的第15引腳。此時芯片內的模擬輸入運算放大器與移位寄存器接通,從第1引腳(ANI)輸入的模擬信號與第2引腳(ANF)輸入的本地解碼信號相減并放大得到誤差信號,然后根據該信號極性編成數據信碼從第9引腳(DOT)輸出。該信碼在片內經過3級或4級移位寄存器及檢測邏輯電路。檢測過去的3位或4位信碼中是否為連續“1”或連續“0”的出現。一旦當移位寄存器各級輸出為全“1”碼或全“0”碼時,表明積分運算放大器增益過小,檢測邏輯電路從第11引腳(COIN端)輸出負極性一致脈沖,經過外接音節平滑濾波器后得到量階控制電壓輸入到第3引腳(SYL端),由內部電路決定,GC端電壓與SYL端相同,這就相當于量階控制電壓加到GC端。
在沒有音頻模擬信號輸入時,話路是空閑狀態,則編碼器應能輸出穩定的“1”、“0”交替碼,這需要一最小積分電流來實現,該電流可通過增大調節電位器來獲得。由于極性開關的失配,積分運算放大器與模擬輸入運算放大器的電壓失調,此電流不能太小,否則無法得到穩定的“1”、“0”交替碼。該芯片總環路失調電壓約為1.5mv(注:IGC=120A,Vcc=12V,TA=25C),所以量階可選擇為3mv。當本地積分時間常數1ms時,則最小積分電流取10A,就可得到穩定的“1”、“0”交替碼。如果輸出不要求有穩定的“1”、“0”交替碼,量階可減小到0.1mv,而環路仍可正常工作。
MC34115是采用3位數字檢測控制的可變斜率方式,即通常所講的三連“1”,三連“0”檢測算法,常用的芯片還有MC3417(MOTO公司)、SC3417(國產),它們的溫度范圍為0~70C,MC3517、SC3517(-55~125C),這些多用于軍事保密通信;還有一種檢測算法是四連“1”、四連“0”檢測算法,如MC3418、SC3418(0~70C)、MC3518、SC3518(-55~125C)多用于軍事或商用數字電話通信設備中。
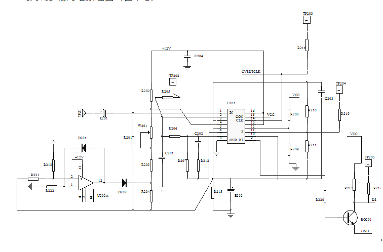
4.CVSD編碼電原理圖(圖7-2)
圖7-2 CVSD編碼電原理圖
2.增量調制的譯碼實驗:
由發端送來的編碼數據信號加至開關J801的引腳,通過該開關的作用,把信號送到U801(MC34115)芯片的第13引腳,即接收數據輸入端。本系統因為是譯碼電路,故置低電平至U801(MC34115)的15引腳,使模擬輸入運算放大器與移位寄存器斷開,而數字輸入運算放大器與移位寄存器接通,這樣,接收數據信碼經過數字輸入運算放大器整形后送到移位寄存器,后面的工作過程與編碼時相同,只是解調信號不再送回第2引腳(ANF端),而是直接送入后面的積分網絡中,再通過接收通道低通濾波電路濾去高頻量化噪聲,然后送出話音信號,推動喇叭。圖7-3是增量調制系統譯碼電路結構方框圖。
雖然增量調制系統的話音質量不如脈沖編碼調制PCM數字系統的音質,但是由于增量調制電路比較簡單,能從較低的數碼率進行編碼,通常為16~32kbit/s,在用于單路數字電話通信時,不需要收發端同步,故增量調制系統仍然廣泛應用于數字話音通信系統中,如應用在傳輸數碼率的軍事,野外及保密數字電話等方面,在軍隊系統中的數字衛星通信地面站設備中,其終端部分的話音編碼就是應用的這種大規模集成電路MC3417,MC3418的連續可變斜率增量調制方式。

圖7-3 增量調制系統譯碼器電路結構方框圖
三、實驗內容
(一) 增量調制的編碼實驗
1.增量調制CVSD( M)編碼實驗
2. 增量調制CVSD( M)譯碼實驗
3. 工作時鐘可變狀態下 M編譯碼質量比較
4.同等條件下的PCM與 M 系統性能比較實驗
四、實驗步驟及注意事項
1. 打開實驗箱右側電源開關,電源指示燈亮。
2. 將同步正弦波信號用連接線由TP002“同步輸出”接入TP201“模擬輸入”銅鉚孔。調整輸入信號幅度峰峰值在2V左右,
3. 薄膜鍵盤選擇增量編碼譯碼實驗中各工作時鐘:
01:8KHz; 02:32KHz; 03:64KHz。
4.K801開關選擇:
1—2:增量調制譯碼部分接收來自增量調制編碼電路的編碼數字信號輸入;
2—3:增量調制譯碼部分接收來自“數字同步技術模塊”再生數字信號輸入。
注意:編碼工作時鐘應與譯碼工作時鐘一致。
5.測量TP201~TP205、TP801~TP804各點波形,特別注意對比TP202、TP205兩點波形。
6.改變編譯碼的工作時鐘,再測量TP201~TP205、TP801~TP804各點波形,特別注意TP202、TP205兩點波形(圖7-5)。
7.改變輸入信號的幅度,觀察TP202、TP205兩點波形的變化。
8. 用其他模擬信號輸入,測量TP201~TP205、TP801~TP804各點波形,特別注意TP202、TP205兩點波形。
9.外加信號輸入要注意信號的幅度及其相應的頻率范圍。
10.將譯碼信號輸出TP804,用連接線接入功放TP006,由喇叭輸出,直觀感受改變有關參數對通信質量的影響。

圖7-6 本實驗系統通信實驗
五、測量點說明
TP201:模擬信號輸入端。輸入300~3400Hz的模擬信號,若幅度過大,當信號的實際斜率超過譯碼器的最大跟蹤斜率時,本地譯碼波形跟蹤不上信號的變化,將造成過載噪聲。因此信號波形幅度盡量小一些。方法是:可改變相應信號源輸出幅度的大小。
TP202:增量調制編碼電路的本地譯碼信號輸出波形。其輸出波形與TP201的波形相近似,但它的上升斜率和下降斜率不同。波形不好可調節W201電位器。
TP203:增量調制編碼電路的工作時鐘輸入波形,工作頻率為64KHz或32KHz或8KHz,它由薄膜鍵盤選擇來決定時鐘信號:
01為 8KHz; 02為32KHz; 03為64KHz。
TP204:一致脈沖信號輸出波形,它隨輸入信號波形的變化而變化。當編碼數字信號出現三個連0(或三個連1)時,一致脈沖信號輸出負電平,直至連0(或連1)現象停止,返回正電平輸出。
TP205:增量調制編碼電路輸出的數字編碼信號波形。
TP801:增量調制譯碼電路的工作時鐘輸入波形,工作頻率為64KHz或32KHz或8KHz。
TP802:增量調制譯碼電路接收的數字編碼信號輸入波形。
開關K801的作用:
1端與2端相連,譯碼電路接受編碼電路輸出的編碼數字信號,即:TP802 = TP205。
2端與3端相連,譯碼部分接收來自“數字同步技術模塊”再生數字信號輸入,即:TP802 = TP707。
TP803:增量調制譯碼電路的本地譯碼電路模擬信號輸出波形,可調節W801。
其輸出波形與TP202相近似,即經過二次積分網絡后輸出的波形。
TP804:譯碼輸出,由譯碼部分的本地譯碼信號經過濾波器后得到。若恢復得好,應與TP201同。

增量調制編譯碼電路信號波形示意圖
六、實驗報告要求
1.畫出實驗電路的實驗方框圖,并作簡要敘述。
2.畫出各測量各點波形,結合理論分析說明所發生的各種現象。
3.在通話的質量方面,你認為該實驗系統如何改進方能提高話音的質量,及對本實驗有何改進意見?


